NPR1和EDS1是植物免疫信号调控网络中的二大明星分子。作为植物抗病激素水杨酸的关键受体以及水杨酸依赖的转录共激活因子,NPR1在水杨酸信号转导途径和植物系统性抗病中发挥核心调控作用。作为一个类似脂肪酶,但无脂肪酶活性的蛋白,EDS1在植物基础抗性、水杨酸积累和效应蛋白激发的先天免疫(ETI)中发挥关键作用。然而,在过去20年中,人们对EDS1具体的生化功能、调控胞内免疫受体NLR蛋白下游信号以及转录调控机制知之甚少。
11月5日,我院植保所刘凤权团队与美国南卡罗来纳大学Zheng Qing Fu(傅正擎)实验室合作在国际著名学术期刊Science Advances(IF14.136)在线发表了题为“Two interacting transcriptional coactivators cooperatively control plant immune responses”的研究论文。该研究揭示了EDS1作为一个酸性自主转录共激活子,通过与NPR1 和转录中介体(MEDIATOR)复合物的直接互作在植物免疫中发挥多种重要作用。

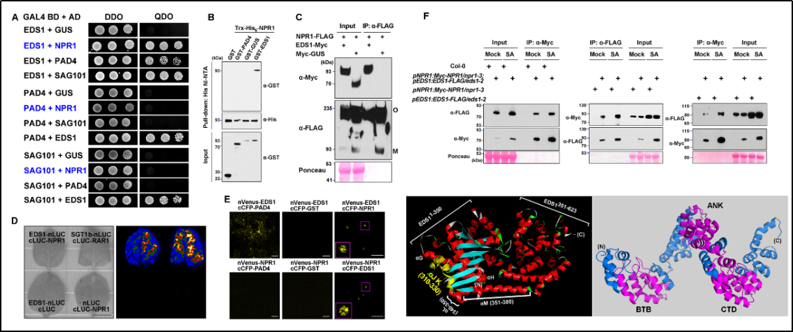
研究表明,EDS1作为一个酸性自主转录共激活因子,具有内在的转录激活结构域,并与中介体CDK8亚基发生物理作用。在SA诱导下,NPR1和EDS1形成一个蛋白复合物,并通过直接的物理互作招募到防御反应基因的启动子上,从而激活防御反应基因和植物防御系统,增强水杨酸激发的转录调控。此外,研究发现,EDS1在ETI和非诱导状态下能够抑制蛋白酶介导的NPR1降解并稳定和维持最优状态的NPR1,从而增强免疫反应;而在抗病反应中NPR1能够直接促进EDS1的转录从而发挥正向反馈调节作用。该研究首次发现EDS1这一重要的免疫调节因子可直接参与防御反应基因的转录调控,揭示了关键辅助因子与中介体的相互作用,加深了人们对免疫转录调控分子机制的认识。

图1 NPR1-EDS1-MEDIATOR工作模式

图2 NPR1与EDS1直接互作
联合培养博士后陈焕为论文的第一作者,刘凤权和Zheng Qing Fu为共同通讯作者,王道文、陈功友及其团队成员也参与部分研究工作。江苏省农科院植保所为论文第一署名单位。
文章链接:https://www.science.org/doi/10.1126/sciadv.abl7173